关于校内部分配电站检测维护保养期间临时停电的通知

发布时间:2023-08-15浏览次数:12

各学院、部门:

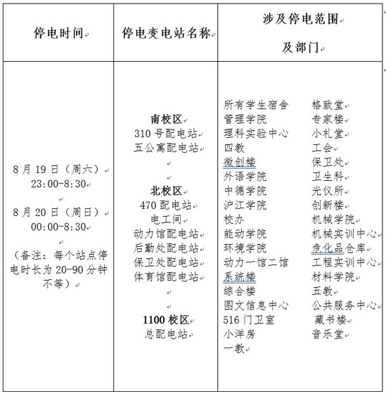
校内部分配电站需检测维护保养,期间会临时停电,请相关学院、部门做好停电准备,由此带来不便,敬请谅解。具体影响范围如下表:



后勤管理处

2023814